Instance Verification Kit (IVK)
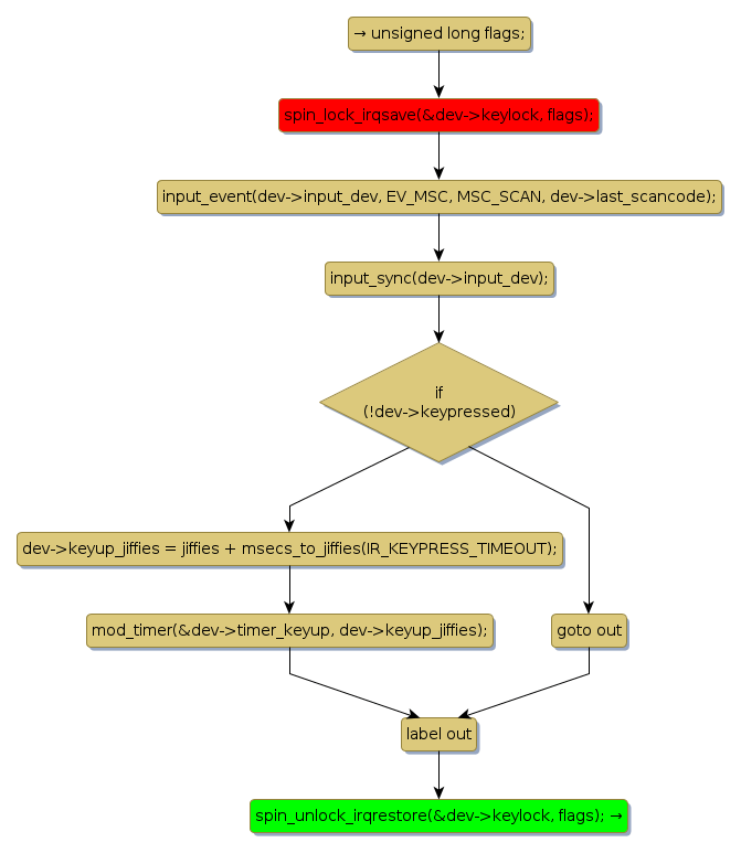
spin lock @ [16688+40+/linux-3.19-rc1/drivers/media/rc/rc-main.c]
Instance Signature: keylock
|
The Matching Pair Graph:
|
|
Function Name
|
Control Flow Graph (CFG)
|
Events Flow Graph (EFG)
|
Source Correspondence
|
|
rc_repeat
|
|
|
[16632+9+/linux-3.19-rc1/drivers/media/rc/rc-main.c]
|